Thiết bị quản lý chất lượng nước Shinko AER-102-ECL
Bảo hành 12 tháng
Luôn có kỹ sư hỗ trợ 24/24
1. Thiết bị quản lý chất lượng nước Shinko AER-102-ECL là gì?
Thiết bị quản lý chất lượng nước Shinko Technos AER-102-ECL là dòng digital indicating electrodeless conductivity meter (cảm biến độ dẫn điện không điện cực – dải thấp) dạng lắp mặt tủ, được thiết kế để đo, hiển thị và giám sát độ dẫn điện trong các hệ thống xử lý nước và dung dịch.
Thiết bị sử dụng nguyên lý cảm ứng điện từ (inductive conductivity), không tiếp xúc trực tiếp với điện cực kim loại, giúp giảm bám bẩn, hạn chế ăn mòn và tăng độ ổn định khi vận hành trong môi trường công nghiệp.
2. Đặc điểm nổi bật của AER-102-ECL
- Kích thước tiêu chuẩn 48 × 96 mm, dạng lắp mặt tủ
- Mặt trước đạt chuẩn IP66
- Đo độ dẫn điện không điện cực (electrodeless conductivity)
- Thiết kế dải đo thấp (Low conductivity range)
- Đo đồng thời nhiệt độ để bù nhiệt
- Độ bền cao, chống bám bẩn và ăn mòn tốt
- Hỗ trợ hiệu chuẩn
- Có 2 ngõ ra relay tiêu chuẩn, có thể mở rộng
- Hỗ trợ proportional control
- Có ngõ ra analog (4–20 mA / 0–20 mA)
- Có chức năng cleansing output
- Hỗ trợ RS-485 (tùy chọn)
- Nguồn cấp: 24V AC/DC hoặc 100–240V AC (tùy model)
AER-102-ECL phù hợp cho các ứng dụng cần đo độ dẫn điện trong môi trường có nguy cơ bám bẩn hoặc yêu cầu độ ổn định cao.
3. Model

4. Thiết kế thiết bị AER-102-ECL

5. Đo độ dẫn điện không điện cực và nhiệt độ đồng thời
Thiết bị sử dụng phương pháp đo inductive conductivity (không điện cực) kết hợp cảm biến nhiệt độ để thực hiện bù nhiệt tự động, giúp kết quả đo ổn định và chính xác hơn trong điều kiện vận hành thực tế.
6. Kích thước gọn, dễ tích hợp tủ điện
Chuẩn 48 × 96 mm cho phép AER-102-ECL dễ dàng lắp đặt vào tủ điều khiển, tối ưu không gian và thuận tiện bảo trì.
7. Ưu điểm của công nghệ ECL (Low conductivity)
So với cảm biến EC điện cực truyền thống:
- Không bị ăn mòn điện cực
- Giảm bám bẩn trong môi trường nước
- Độ ổn định cao trong vận hành lâu dài
- Phù hợp đo dung dịch có độ dẫn thấp
- Tuổi thọ cảm biến cao hơn
8. Đo nhiệt độ dung dịch
Thiết bị hỗ trợ đo nhiệt độ 0.0 đến 100.0°C, dùng cho hiển thị và bù nhiệt.
9. Hỗ trợ cảm biến ECL
Tương thích với cảm biến conductivity dạng electrodeless (inductive) của Shinko, đặc biệt phù hợp cho môi trường có cặn bẩn hoặc hóa chất.
10. Hiệu chuẩn
Hỗ trợ hiệu chuẩn bằng dung dịch chuẩn conductivity để đảm bảo độ chính xác của phép đo.
11. Đánh giá cảm biến
Thiết bị hỗ trợ kiểm tra tình trạng cảm biến trong quá trình vận hành.
12. Ngõ ra tiếp điểm cảnh báo/điều khiển
- 2 relay output tiêu chuẩn
- Dùng cho cảnh báo hoặc điều khiển hệ thống
13. Hỗ trợ proportional control
Cho phép điều khiển theo tỷ lệ (time proportioning), phù hợp hệ thống tự động.
14. Ngõ ra truyền tín hiệu
- 4–20 mA / 0–20 mA
- Kết nối PLC / SCADA
15. Chức năng cleansing output
Hỗ trợ làm sạch cảm biến trong môi trường dễ bám bẩn.
16. Truyền thông RS-485
Hỗ trợ các giao thức:
- Modbus RTU
- Modbus ASCII
- Shinko protocol
17. Phù hợp cho nhiều ứng dụng
- Nước thải công nghiệp
- Nước cấp
- Dung dịch hóa chất
- Hệ thống xử lý nước
- Ứng dụng đo độ dẫn thấp
18. Hỗ trợ vận hành và bảo trì thuận tiện
Thiết bị dễ cài đặt, hiệu chuẩn và bảo trì. Hỗ trợ truyền thông giúp giám sát từ xa hiệu quả.
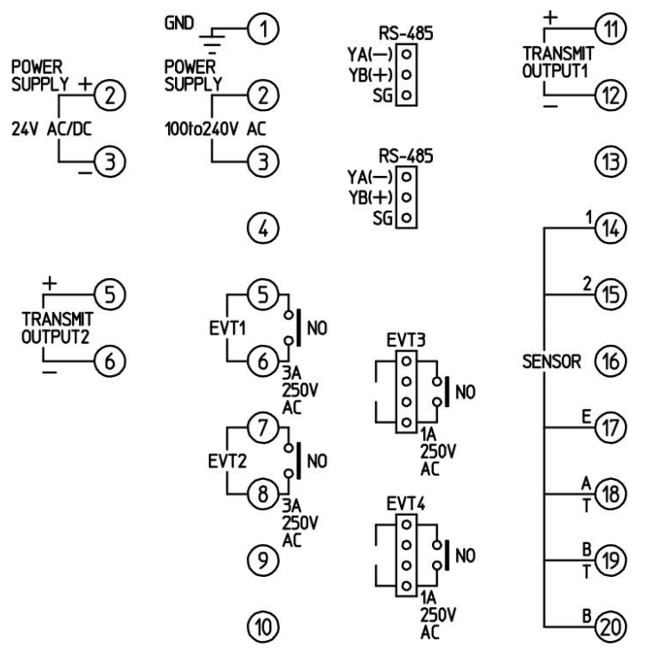
19. Sơ đồ đấu dây

Tóm lại
Shinko Technos AER-102-ECL là thiết bị đo độ dẫn điện không điện cực dạng lắp tủ, kích thước 48 × 96 mm, mặt trước IP66, chuyên dùng cho môi trường có độ dẫn thấp. Thiết bị phù hợp cho các hệ thống xử lý nước cần độ ổn định cao, ít bảo trì và khả năng hoạt động bền bỉ trong điều kiện công nghiệp.

